山西省人民医院:基于患者角度的住院服务体系模型构建
2023年医院新兴技术创新应用典型案例征集活动经行业专家背靠背盲审以及终审,共选出24篇典型案例,将陆续刊登,以飨读者。
1 项目简介
住院服务是医疗服务的重要组成部分,而住院服务体系的优化对于提升患者治疗效果、节约医疗资源和改善医疗机构声誉具有重要作用。然而,目前住院服务体系存在医疗服务成本高、医疗资源配置不合理和医疗服务流程不完善等问题。针对上述问题,本文旨在探索并构建新的住院服务体系模型,该模型依托现有住院服务模式,通过整合医院内部信息系统,结合预约诊疗制度,提出全流程的住院服务体系模式。该模型有助于优化住院服务流程,提升服务质量和效率,减少人力和物力成本的浪费,为实现智慧医疗的目标奠定基础。
2017年7月,国务院印发《关于建立现代医院管理制度的指导意见》明确指出全面开展便民惠民服务,进一步改善医疗服务,优化就医流程。2022年6月,国务院办公厅印发的《“十四五”国民健康规划》第六条提出提高医疗卫生服务质量,建立健全预约诊疗制度,进一步优化医疗服务模式。患者现在的需求不仅仅是看好病,同时有对优质医疗服务向往的需求。相关研究显示,近年来三级医院虽然在患者住院服务过程中进行了相应的流程优化及完善,但均未形成成熟的体系与模式,仍需要进一步深入落实医疗服务。从患者角度出发,通过借助信息技术,结合预约诊疗服务模式,构建全流程的住院服务模式,完善患者住院服务成为必然趋势。
2 建设与开发
(1)住院服务患者需求分析
在模型构建之前,首先对患者需求进行了调研,按照传统住院服务体系中患者的入院、住院到出院三个模块进行需求分析,基于PESTEL分析模型角度思维,分析整个住院流程环节的各方面因素与实际需求,构建了三级医院住院信息化服务患者需求调研模型。

图1 全流程住院服务模式分析流程图
住院服务流程繁琐,住院期间患者和医生之间的沟通难度大,患者知识储备量小,难以理解医生的诊断和治疗方案,而缺乏个性化服务也是难以避免的问题。此外,医疗数据的保护也是我们需要重视的难点之一。
现状1:现阶段只是针对住院服务环节中的某一方面进行研究,未从患者的入院、在院、出院(转院)整个住院环节流程去全局考虑;
现状2:医院现有信息系统建设均是围绕以电子病历为核心进行建设,研究及使用对象主要是医院的医务及管理人员;
现状3:从患者角度去需求调研的很少。
结论:患者住院服务仍需进行完善,患者住院信息化服务体系尚未建立。基于上述分析,我们找到提升住院患者服务行之有效的解决方案:以患者身份主索引为主线,将住院服务体系划分为2个阶段。阶段1:入院期间与住院期间治疗/手术前的阶段;阶段2:住院期间治疗/手术后与出院期间的阶段。

图2 三级医院住院信息化服务患者需求调研模型图
1)入院期间与住院期间治疗/手术前的阶段解决方案构建
在整个患者住院就诊服务过程中,入院阶段与在院阶段明确治疗与手术前的医疗服务最为繁琐,患者需要等候床位、办理住院排队手续、检查检验需要多次预约排队、不清楚整个医疗流程、住院期间等候确诊治疗或手术前检验检查时间过长、家属陪同等候等问题,导致整体患者满意度降低,如何更好的解决入院阶段与在院阶段治疗/手术前的流程,通过应用信息手段,进行系统改造和流程优化,一站式完成该医疗服务环节,提升患者体验,是改善整个住院服务体系环节中的关键一环。预住院阶段模型(如图3所示):

图3 患者常规入院与预住院服务系统改造前后对比图
由图3可知,与常规住院模式相比,预住院服务模式可实现患者一站式入院手续办理、减少多次排队等候、降低平均住院日、降低住院费用、避免因等候床位耽误病情、一站式实现治疗与手术前的检验检查,极大缩短了患者整个住院服务过程中的环节,可作为提升优化整个住院服务体系的关键方法。
2)住院期间治疗/手术后与出院期间阶段解决方案构建
在整个患者住院就诊服务过程中,住院期间治疗/手术后与出院期间阶段的医疗服务也急需提升,患者或患者家属需要等待医生出具出院文书、护士计费完成、医保费用上传、费用补缴、出院办理、费用多退少补、预约复诊、病历复印,往返病房护理站、医生端、住院收费处、医保科等多地,同样会导致整体患者满意度降低,如何更好的解决住院期间治疗/手术后与出院期间阶段的流程,应用信息手段通过系统改造优化流程,一站式完成该医疗服务环节,提升患者体验,也是改善整个住院服务体系环节中的关键要素。预出院阶段模型(如图4所示)。

图4 预出院流程示意图
通过此流程可实现在患者在病房一站式完成该阶段的服务,该阶段医生端完成出院文书开立、护理站完成相关费用计费、医保端完成医保审核、住院部完成医保费用上传费用预结算,患者或患者家属在住院病房内即可完成病历复印预约、复诊预约、押金缴纳或退款、费用查看、出院手续办理等一站式服务。通过预出院模型作为解决优化整个住院服务过程中的环节,可作为提升第二个优化整个住院服务体系的关键方法。
综合整体分析与关键点以上分析得出解决方案:
通过预住院服务在预住院中心线上线下一站式完成:入院办理、床位预约、医嘱开立、精准时间检验、检查预约与检查、费用缴纳、费用查看、会诊医护沟通、零散时间家属陪护等。
通过预出院服务在住院病房线上线下一站式完成:押金补缴、医保费用上传、出院文书开立、电子费用清单推动或打印、出院结算、复诊预约、医护沟通、预约病历复印等。结合实际住院服务流程与解决方案构建三级医院住院服务体系模型(如图5所示)。

图5 三级医院住院服务体系模型图
(3)具体解决方案
1)预住院解决方案
借助信息化思维,在现有系统的模式下,通过系统改造流程优化实现预住院服务,现有的患者入院到治疗与手术前整个流程环节涉及到门诊医生站、医保系统、住院收费系统、住院医生站、护理工作站、检验系统、检查系统七大系统。通过对系统进行全流程梳理,整合医院现有的门诊医生站、住院医生站、住院收费系统、医保系统、LIS、PACS及NIS等系统。通过新建及业务系统改造,实现各系统间的互联互通与数据共享,进一步优化流程,实现一站式的预住院服务模式,成为解决本研究的一个关键环节,具体信息化改造功能参数(如表1所示)。
表1 预住院信息化改造功能参数

具体解决方案(如图6所示):

图6 预住院解决方案
2)预出院解决方案
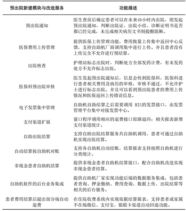
借助信息化思维,在现有系统的模式下,通过系统改造流程优化实现预出院服务,现有的治疗/手术后到患者出院的整个流程环节涉及到住院医生站、护理工作站、医保系统、住院收费系统、住院自助机、线上缴费清单查询系统六大系统,通过对系统进行全流程梳理,整合医院现有的六大系统,通过新建及业务系统改造,实现各系统间的互联互通与数据共享,进一步优化流程,实现一站式的预出院阶段服务模式,患者或患者家属在病房即可便捷实现该阶段的服务,成为解决本研究的第二个关键环节,具体信息化改造功能参数(如表 2 所示)。
表 2 预出院信息化改造功能参数

具体解决方案(如图7所示):

图7 预出院解决方案
3 关键技术或产品描述
(1)通过预住院服务在预住院中心线上线下一站式完成:入院办理、床位预约、医嘱开立、精准时间检验、检查预约与检查、费用缴纳、费用查看、会诊医护沟通、零散时间家属陪护等。
(2)通过预出院服务在住院病房线上线下一站式完成:押金补缴、医保费用上传、出院文书开立、电子费用清单推动或打印、出院结算、复诊预约、医护沟通、预约病历复印等。
(3)结合实际住院服务流程与解决方案构建三级医院住院服务体系模型:我们从患者角度出发,并提高患者的就医体验,希望通过提供更便捷的服务和体验,患者的就医满意度能够得到改善,同时也为医院在信息化医疗建设方面做出贡献。该模型依托现有住院服务模式,通过整合医院内部信息系统,结合预约诊疗制度,提出全流程的住院服务体系模式。该模型有助于优化住院服务流程,提升服务质量和效率,减少人力和物力成本的浪费,为实现智慧医疗的目标奠定基础。
4 应用效果
(1)经济效益
我院自2020年实行预住(出)院模式以来,在全院平均住院日指标上有了较大的突破,平均住院日由2020年的9.61天下降到8.37天;而住院日均费用增幅由2019年的4.42%下降到2020年的-4.37%,并在2021年达到-11.53%。经济效益显著。

图8 2018年到2021年平均住院日和住院次均费用增幅
我院实行预住(出)院模式以来,患者在服务流程及评价等方面均明显改善。通过预住院模式入院患者在办理入院手续等待时间、便捷程度、治疗/手术前等候时间、信息系统利用度、服务流程和总体入院服务评价等6个方面均显著优于传统住院模式,说明预住院服务不仅有效提升了患者信息化服务的利用水平,满足患者服务需求,也带来了全新的患者就医体验(如表3所示)。
表3 预住院模式服务效果比较

在预出院模式中,患者在办理出院手续等待时间、便捷程度、信息系统利用度、服务流程和服务评价等5个方面,均显著优于传统模式。说明预出院服务使得患者得到方便、高效、便捷的床旁服务,充分运用信息化手段,简化出院流程,满足患者服务需求,提升患者对于整个就医服务的满意度(如表4所示)。
表4 预出院服务效果比较

(2)社会效益
我院住院服务体系模型已经复制应用到山西省的各个医院,其中运城市中心医院、山西医科大学第一医院、山西省肿瘤医院、山西白求恩医院、长治市第二人民医院、大同市第五人民医院及太原市卫生健康委带领8所市级医院前来参观交流学习,并先后借鉴实施。
5 总结
患者住院服务体系模型密切结合政策背景,通过对医院现有信息系统进行改造,实现预住院服务同步支持当日预住院(全部病种)与预住院(医保审批病种目录)全面覆盖,可满足所有患者服务群体,为患者提供便捷的一站式闭环优质服务,让更多患者受益。医院上下要统一认识,根据发展需要,制定切合实际的信息化发展规划,运用信息化的思维,突破创新,建立符合实际的现代医院住院服务管理体系的新模式,为患者提供更优质的服务,助力医院高质量发展。
申报单位:
山西省人民医院
技术方向:
互联网+
业务领域:
患者服务

首 页