中国医院美彩国际信息专业委员会医院信息化主管胜任力第二期培训班通知
近年来,国家推出了一系列推动公立医院高质量发展的政策,不断强调了信息化在推进医学技术创新、医疗服务模式的创新、改善医疗质量等方面的强力支撑作用。随着医院数字化转型进程的加快,信息化人才队伍建设特别是医院信息中心主管(CIO)的地位也尤显重要。为了提升医院信息主管的专业能力,培养具有战略眼光、实战经验和领导才能的医院信息化管理人才,中国医院美彩国际信息专业委员会和国家卫生健康委党校将联合举办医院信息化主管胜任力培训班,现将培训班相关事项通知如下:
一、培训对象
医疗卫生机构信息化工作负责人;大型医院主管信息化的副院长或信息科主任、副主任以及骨干工程师;医疗信息化相关企业管理和技术人员。
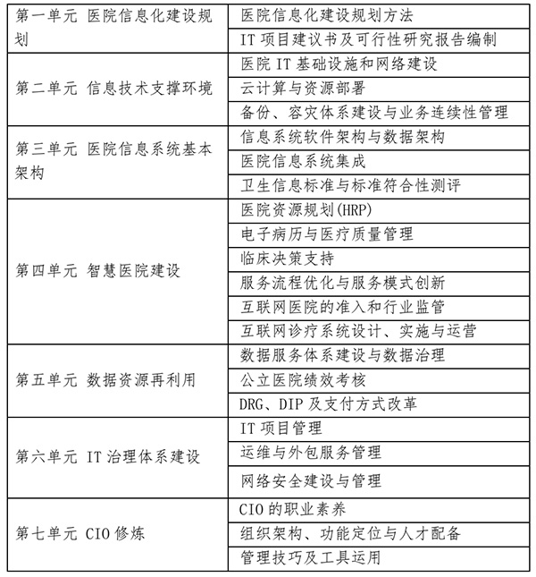
二、培训大纲及课程安排
课程大纲分为七个单元,预计三个月完成。每月集中线下授课三天。培训形式包括课堂讲授、小组任务、案例讨论、走访座谈及考核考试。课程体系如下:

三、培训时间
第一阶段培训时间:4月11日至4月14日,第二阶段、第三阶段培训时间另行通知。
四、培训地点
河北雄安新区雄县雄州镇白洋淀管理培训学院,第二阶段、第三阶段培训地点另行通知。
五、其他事项
(一)培训班由中国医院美彩国际信息专业委员会和国家卫生健康委党校共同主办。结业后由中国医院协会和国家卫生健康委党校颁发结业证书。
(二)培训费:医院人员8500元/期,企业人员12800元/期。扫描下方二维码报名并缴费至中国医院协会账号。

(三)培训统一安排住宿,住宿标准350元/天。住宿费和交通费需学员自行承担并回本单位报销。
(四)本期培训班名额不超过50人,培训名额将按照缴费顺序确定。若本期名额已满,欢迎参加第三期培训,敬请留意并及时安排您的培训计划。
五、联系人及联系方式
关晓洁010-65815977
任 莉010-84279271
点击下载:中国医院美彩国际信息专业委员会医院信息化主管胜任力第二期培训班通知.PDF

首 页