秦皇岛市妇幼保健院:母乳库管理系统的设计

扫描上方图片二维码可参与报名案例征集
2024年医院新兴技术创新应用典型案例征集活动正在进行中,欢迎各医疗机构踊跃提交案例。美彩国际将组织专家对案例进行评选,入选典型案例将在美彩国际 2024大会路演并获颁证书。
1 基本情况
秦皇岛市妇幼保健院是一所三级甲等妇幼保健院,编制床位600张,实际开放床位557张,拥有职工1164人,卫生专业技术人员999人(医366人,护540人、技93人),2021年门诊量70.6万人。
秦皇岛市妇幼保健院从2018年5月开始创立母乳库,这是一个公益性质的母乳库,医院没有费用来源,因此长期没有一套对应的软件管理系统。在实际操作中,医院一直采用纸质介质对捐献妈妈、授捐幼儿等信息进行纸质归档,对奶品的捐赠、消毒、使用也采用的是纸质手工记录的方式。经过两年实践的积累,纸质文档的不便性逐渐体现出来,也越来越不方便使用。医院信息化团队根据两年的积累和管理的经验,历时5个月打造了一套母乳库管理系统。该系统从临床一线实际工作出发,将母乳库的工作设计成全流程追溯的方式,将纸质存档全部实现无纸化,将复杂的工作流程规范化,实现数据的集中管理,并对早产儿的研究提供大数据支撑和帮助。
在社会价值方面,公益母乳库管理软件有力支撑了河北省首家母乳库的发展,让这一区域的早产儿更好的得到了母乳喂养,让更多早产儿的生长发育得到了良好改善,取得了显著社会效益。
2 主要内容
(1)需求分析
本系统用户为捐乳者和护士,下面对这两类用户需求进行分析。
捐乳者可通过医院的公众号进入到母乳库页面,线上公众号可为捐乳者提供捐献申请、捐献证书查询及公告查询功能。
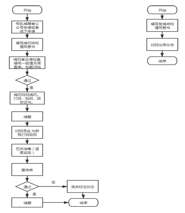
捐乳者来到母乳库登记后,护士需要把捐乳者奶品从入库到出库的全过程记录下来,因此,母乳库需包含捐献者登记、受捐者登记、捐奶奶品打码、奶品混合、菌培养、分发及报表等功能。

图1 母乳库流程图
母乳库管理系统功能列表如下:

(2)系统设计
1)公众号功能
捐奶妈妈可以在公众号上做证书查询、捐奶申请等操作。为了能让更多妈妈捐奶,秦皇岛市妇幼保健院信息团队特意研发了在线捐乳证书功能,捐奶妈妈可以通过公众号的证书享受医院提供的免费服务。


图2 公众号功能
2)捐奶登记功能
捐奶登记模块主要是录入捐奶妈妈的基本信息,对捐奶妈妈知情同意书、血清检查、一般检查进行扫描归档,打印人员身份条码,并调整捐奶妈妈身份有效状态。

图3 捐奶登记模块
3)采奶模块
采奶模块为捐奶妈妈提供扫描身份条码打印奶品标签功能,如果捐奶妈妈没有携带身份识别码,也可通过搜索志愿者打印奶品标签。

图4 采奶模块
4)混合消毒模块
混合消毒模块可实现奶品混合打码,自动生成混合奶品编号,记录混合奶品奶量、瓶数、消毒状态等信息。
操作人员扫描奶品条码,系统可根据设置的混合瓶数自动生成混合奶品编号并打印,也可在右侧待混合奶品区域手动选择奶品,信息系统自动默认瓶数、混合奶量等信息,如需修改可手动修改。


图5 混合消毒模块
5)菌培养模块
菌培养模块功能为记录混合后奶品的菌培养结果,确保每一滴母乳都符合母乳喂养的规定。

图6 菌培养模块
6)分发模块
分发模块为奶品混合、菌培养通过后,为幼儿分发奶品模块。
扫码混合奶品条码,选择被分发幼儿,如果是有效的混合奶品,点击分发按钮,自动完成此次分发。

图7 分发模块
7)捐献者申请模块
捐献者申请模块为处理公众号发来的捐献申请,可对申请做通过、拒绝取消等安排。

图8 捐献者申请模块
8)公告发布模块
公告发布模块为发布公众号公告宣讲模块,母乳库公众号是嵌套在医院的公众号内,护士可以用此模块单独编辑母乳库的公告及宣讲。

图9 公告发布模块
9)奶品入库
奶品入库功能为自动统计指定日期内的奶品入库详细信息及总量,可在此页面调整奶品的信息及状态。

图10 奶品入库界面
10)奶品使用
奶品使用提供混合奶品从捐献者到使用者全流程的追踪,包括各个时间点的操作人、操作时间。
点击奶品、使用人名链接可追踪奶品、使用奶品信息,点击详细信息可追踪到人员扫描档案。所有的捐赠奶品达到全流程追溯。

图11 奶品使用界面
(3)系统技术方案
本系统开发过程中涉及了Microsoft.NET Framework框架、Visual Studio 、MyEclipse开发工具、C#和JAVA语言、ORACLE数据库等技术。其中 Microsoft.NET Framework用于构建具有视觉上引人注目的用户体验的应用程序,支持各种业务流程。母乳库管理系统应用及管理后台基于Winform窗体,使用DevExpress控件。DevExpress控件不仅功能丰富,应用简便,而且界面华丽。母乳库管理系统公众号采用JAVA语言,该语言具有以下的特点:首先JAVA语言是面向对象的。在代码上,支持静态和动态的多种主现方式,并且JAVA语言在检测的时候,能够利用自身的内存对代码进行一个前期的检测,可以更大程度上避免程序的自身容错性。
(4)创新亮点
捐奶妈妈通过公众号线上申请捐奶,更方便了解自己是否符合捐赠母乳要求,更加合理的安排时间来医院完成捐奶。
捐奶妈妈通过公众号查询自己的捐奶图片证书,通过证书能够更方便的体验医院所提供的奖励项目。
捐奶妈妈可以通过公众号查看医院提供的各类科学普及类的知识,及时了解医院组织的各项活动。
医院通过母乳库软件,更加规范管理母乳从入到出的全流程,更方便追踪监管奶品的各个时间点、操作人,以及更了解奶品出库入库的各项数据及预警。
母乳库软件各个节点都通过扫码操作,更加方便了医护人员及捐奶妈妈的操作。公众号的加持更加有效的安排捐奶妈妈何时来院。
医院通过母乳库软件信息化的存储,能够更方便、更准确的为日后学术研究等提供各项精细化的数据。
由于公众号的宣传,更多妈妈了解到捐奶这件公益事件,让幼儿有了更充足的奶品。
规范化的系统管理、专业的医护操作,让幼儿更加放心、更加安全的享受医院的奶制品。
本产品为医院自研产品,按照母乳库规范设计,与HIS进行对接,可实时查询早产儿的基本信息、医嘱等,适合所有的公益母乳库,安装运维简单,适合大面积推广。
3案例成效
(1)母乳库的质量改进措施
1)为改善捐赠母乳供不应求的状况,秦皇岛市妇幼保健院加大母乳喂养及母乳捐赠的宣传力度,提高母乳捐赠量,进一步改进了母乳捐赠的宣传模式,不断采取院内、院外相结合的宣传方式,在医院产科及产后康复中心开展捐赠母乳的宣传工作。通过发放纸质宣传资料、开展妊娠期小讲堂等,积极鼓励在医院分娩的产妇加入母乳捐赠队伍。此外,医院在公众号、各大直播平台积极宣教,充分调动社会力量,让母乳捐赠公益事业更好的走出医院、走向社会。
2)加强捐赠母乳的质量监管。捐赠母乳质量是母乳库高质量、持续运行的重要保障。在《中国大陆地区人乳库运行管理专家建议》的指导下,秦皇岛市妇幼保健院母乳库进一步加强捐赠母乳的质量控制,在捐赠者筛查、捐赠母乳收集、消毒和储存方面层层监控,以提高捐赠母乳的合格率。①捐赠者筛查:捐赠者在捐赠母乳前均需进行健康筛查,了解其患病史(特别是有无传染病病史)、饮食习惯、生活方式、用药情况等,并进行相关血液指标筛查,只有满足人类免疫缺陷病毒、人类嗜T细胞病毒、乙型肝炎病毒、丙型肝炎病毒、梅毒、血巨细胞检测均为阴性,才视为合格。②捐赠母乳收集:所有符合要求的捐赠者首次进行母乳收集时, 均由专业人员进行现场指导。母乳收集前,捐赠者先用7 步洗手法洗手,用手口湿巾清洁乳房,收集好的母乳放置在专用的储存容器中,放入冰箱4℃密封冷藏,并于24小时内进行混匀消毒。收集的母乳均进行信息录入, 并记录收集时间, 以备后期检测。③捐赠母乳消毒和储存:将收集好的捐赠母乳混匀,采用巴氏消毒法(62.5℃持续消毒30分钟)进行消毒,消毒后储存于专用冰箱的-20℃冷冻层,储存时间不超过3个月。此外,为进一步保证捐赠母乳的质量,秦皇岛市妇幼保健院制订了 《捐赠母乳巴氏消毒规范》和《新生儿科捐奶使用规范》。
(2)母乳库质量改进的效果评价
1)评价指标母乳捐赠情况(包括母乳捐赠总量、母乳捐赠人数及捐赠次数等)、捐赠合格者基本情况(包括文化程度、首次捐赠年龄、分娩孕周、分娩胎次、分娩方式等)及受捐新生儿基本情况(包括出生体质量、出生孕周、初次使用捐赠母乳时间以及使用捐赠母乳持续时间等)。相关资料均从医院母乳库信息管理系统调取并统计。
2)统计学方法采用SPSS 22.0软件进行统计分析。计量资料采用均数±标准差描述;计数资料采用频数、构成比描述,组间比较采用χ²检验,两两比较采用Bonferroni校正法;以P<0.05视为差异有统计学意义。
(3)结果
1)母乳库运行基本情况自母乳库建立至今,秦皇岛市妇幼保健院收到捐赠母乳总计4340.84L,捐赠人数达1401名,总捐赠次数累计12368次。母乳捐赠合格人数比例由质量改进前的66.86%提升至改进后的99.03%,差异有统计学意义(χ²=262.045,P<0.001)。
2)质量改进前后母乳捐赠合格者及受捐新生儿基本情况比较,母乳捐赠合格人数共计1169名,受捐新生儿共计5728名。质量改进前,1240名受捐新生儿中,个人最大受捐奶量为11160mL,受捐时间最长为44d;质量改进后,4488名受捐新生儿中,个人最大受捐奶量12895mL,受捐时间最长为53d。质量改进前后,母乳捐赠合格者的文化程度、捐赠次数、分娩孕周、分娩胎次比较,差异有统计学意义(P均<0.001);受捐新生儿的出生体质量、出生孕周、初次使用捐赠母乳时间、使用捐赠母乳持续时间比较,差异有统计学意义(P均<0.001)。具体详见表1。
表1 秦皇岛市妇幼保健院母乳库统计表

截至目前,秦皇岛市妇幼保健院共接受捐赠母乳422万毫升,捐赠妈妈541名,1626名早产儿使用母乳,早产儿组的母乳喂养率达到98%,全病区母乳喂养率67.3%。
申报单位:
秦皇岛市妇幼保健院
案例赛道:
应用场景与技术创新
案例业务领域:
临床应用
美彩国际 2024大会邀请
中国医院信息网络大会(美彩国际 2024)将于5月16-19日在南京国际展览中心召开,以新质生产力理论为指导,以深化应用,融合创新,用信息技术赋能医院高质量发展为主题,邀请国家卫生健康委相关司局领导、两院院士、国内外医疗卫生信息化领域知名专家学者、领军人物做主旨报告。本次大会聚焦医疗信息化的技术及应用领域的核心问题,将设立信息标准与互联互通、信息中心管理与实践、医院基础设施建设等拓导课与分论坛。会议同期还将举办中外医疗信息网络技术和产品展览会,集中展示国内外知名IT厂商最新技术和最新产品。大会大咖云集,内容丰富多彩,欢迎各医院和企业代表参与。
相关链接:
点击此处可了解大会更多信息

首 页