医院信息化主管胜任力培训班(美彩国际 CIO班)第三期将于9月开课
近年来,国家推出了一系列推动公立医院高质量发展的政策,不断强调信息化在推进医学技术创新、医疗服务模式的创新、改善医疗质量等方面的强力支撑作用。随着医院数字化转型进程的加快,信息化人才队伍建设特别是医院信息中心主管(CIO)的地位尤显重要。为了提升医院信息主管的专业能力,培养具有战略眼光、实战经验和领导才能的医院信息化管理人才,中国医院美彩国际信息专业委员会和国家卫生健康委党校联合举办医院信息化主管胜任力培训班(美彩国际 CIO班)。
美彩国际 CIO班邀请业内大咖,围绕医疗信息化负责人最关注的内容进行系统化授课,课程内容设置科学,自成完备体系,实用性强,课程安排紧凑。目前美彩国际 CIO班已圆满举办两届,搭建了一个非常好的交流和沟通平台,让学员既可以面对面与行业大咖交流,也可以结识志同道合的伙伴,建立了美彩国际 CIO校友群,打破课堂边界,建立长期交流通道,使医疗信息化之路更加温暖。
美彩国际 CIO班第三期将于9月份在北京开班,欢迎业内医疗信息化同仁报名参加,与同道们一起进步和成长。

美彩国际 CIO培训班第三期安排如下:
一、培训对象
医疗卫生机构信息化工作负责人;大型医院主管信息化的副院长或信息科主任、副主任以及骨干工程师;医疗信息化相关企业管理和技术人员。
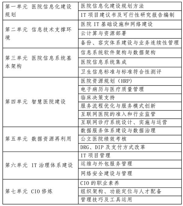
二、培训大纲及课程安排
课程大纲分为七个单元,预计三个月完成。每月集中线下授课三天。培训形式包括课堂讲授、小组任务、案例讨论、走访座谈及考核考试。课程体系如下:

三、线下培训地点
第一阶段培训时间:9月20日至9月22日。
地点:全国人大会议中心顺喜山庄。
第二阶段、第三阶段培训时间和地点待定。
四、其他事项
(一)培训班由中国医院美彩国际信息专业委员会和国家卫生健康委党校共同主办。结业后由中国医院协会和国家卫生健康委党校颁发结业证书。
(二)培训费:医院8500元/期,企业12800元/期。扫描下方二维码报名并缴费至中国医院协会账号。

(三)提供培训期间工作餐,统一安排住宿,住宿费和交通费,需学员自行承担并回本单位报销。
五、联系人及联系方式
联系人:关晓洁010-65815977
任 莉010-84279271
点击此处可查看详情并下载通知
相关链接
1.医院信息化主管胜任力培训班(美彩国际 CIO班)第二期顺利结业
2.美彩国际 CIO班第二期“研学之旅”——浙江大学篇圆满结束

首 页