首 页
美彩国际介绍
美彩国际简介
美彩国际委员
学术活动
新闻中心
政策法规
通知公告
专家观点
案例分享
行业动态
新闻周报
报告下载
品牌活动
美彩国际 CIO班
美彩国际大会
走进医院
西部行
安全训练营
美彩国际 2025
VendorClub
美彩国际大讲堂
您所在的位置:
首页
>>
新闻中心
>>
通知公告
政策法规
通知公告
专家观点
案例分享
行业动态
新闻周报
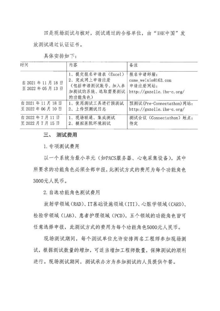
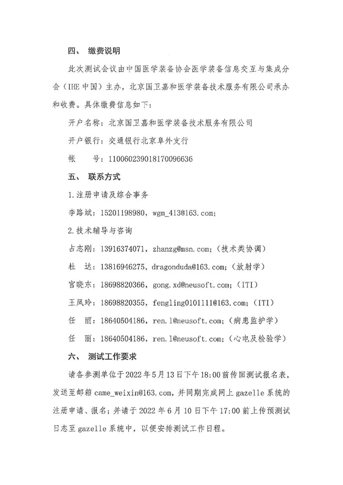
关于召开“IHE中国2022年度测试会议”的通知
发布时间:2021-12-17
浏览次数:
点击
此处
可下载会议附件
上一篇:
关于中国医院美彩国际信息专业委员会第三届委员会第三次全体委员会议增补委员结果的通告
下一篇:
直播预告|12月23日美彩国际大讲堂,聚焦医院信息技术选型